
成果一:
富营养化湖泊水体是一个复杂的生态系统,水体内MC-LR浓度较低。在湖泊水样中对MC-LR的污染评估变得较为困难。我们首次基于新型技术获取了水样中的荧光数据,通过研究光学信号与MC-LR的相关性来实现对湖泊各区域MC-LR的分布可视化。这种结果表明荧光技术在某种程度上反应了富营养湖泊MC-LR的分布特征,这为湖泊各区域MC-LR污染的直观分布提供重要分析工具。这种结果表明荧光探针技术在某种程度上反应了富营养湖泊MC-LR的分布特征,这为湖泊各区域MC-LR污染的直观分布提供重要分析工具。然而,光学技术参与的污染评估存在一定局限性,例如,在原水样的荧光测试中,探针在采样点的荧光数据不能完全代表MC-LR的浓度多少,其他污染物的干扰往往对结果产生影响。该成果发表中国科学院1区TOP期刊 Journal of Hazardous Materials, 462, (2024) 132771 上发表题为“Visualization of microcystin-LR and sulfides in plateau lakes ”的论文(论文链接:https://doi:10.1016/j.jhazmat.2023.132771)。bat365中文官方网站2022级博士研究生王照民为论文第一作者,刘勇教授、谢平研究员为该论文的共同通讯作者,bat365中文官方网站为第一通讯单位。
图1. 湖泊内的污染参数分析
成果二:科研成果转化:
在研究过程中,我们团队一直在产学研用方面不断摸索。(1)目前研究进展及技术参数:我们筛选了30种荧光探针实现了对MC-LR的快速检测。技术参数与之前相比得到较高提升, 并表现出了较高的灵敏性和特异性。更重要的是,在亚细胞水平已经实现了对MC-LR的高灵敏和特异性检测。(2)商业化趋势:
①在亚细胞水平已经实现商业化,首次推出商品化外源性MC-LR检测试剂盒:RD-TPA微囊藻毒素-LR检测试剂(如下图),并申请了专利。这是目前市场首个应用于亚细胞水平商业化的MC-LR检测试剂盒。 ②由于湖泊内MC-LR的浓度均低于1 μg L-1,富营养化水体MC-LR的原位检测还未实现。主要受限于所研发技术的灵敏性。
图2. 市场化产品藻毒素检测试剂
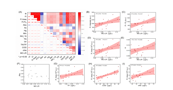
成果三:
在成果一研究的基础上,本研究尝试将荧光分析技术用于湖泊内污染物的评估。与传统技术相比,这种研究模式实验程序更为简易,实验结果更为直观。虽然这类技术在水样中能够特异性检测MC-LR,这类研究为快速评估湖泊各区域MC-LR的浓度奠定基础。该研究在环境与生态学期刊Environmental Pollution, 342, (2024) 123123上发表题为“Analyzing MC-LR distribution characteristics in natural lakes by a novel fluorescence technology”的论文(论文链接:https://authors.elsevier.com/a/1iFACzLNSf-d7, IF =8.4)。2022级硕士研究生胡湘玉为论文第一作者,刘勇教授为该论文的通讯作者,bat365中文官方网站为第一通讯单位。
同样,我们通过光学技术实现了在滇池水样中异味物质(H2S)的光学分析。通过WQI进一步评估了滇池采样区域的污染程度。该研究发表在Environ. Res. 2023, 229, 115916上发表题为“Assessing the pollution level of a subtropical lake by using a novel hydrogen sulfide fluorescence technology”的论文(IF =8.4)2021级硕士研究生郝雨为论文的第一作者,刘勇教授,谢平研究员为该论文的共同通讯作者,bat365中文官方网站为第一通讯单位。
在藻毒素和毒理学研究领域,刘勇研究组自从2021-2023年以来在Water research,Journal of Hazardous Materials 等发表SCI论文15篇,其中影响因子大于10中科院1区论文5篇,Nature index 2篇。授权专利3项并实现市场转化。研究得到国家自然科学基金面上项目、云南省社会发展专项、兴滇人才支持计划青年人才项目支持。
供稿:bat365中文官方网站高原湖泊研究院